业务范围
企业版块

企业版块

合作伙伴

云南省城市建设投资有限公司

云南白药集团股份有限公司

云南省能源投资集团有限公司

云南城投置业股份有限公司及下属公司

云南新世纪滇池国际文化旅游会展投资有限公司

云南省康旅控股集团有限公司、

昆明滇池投资有限责任公司、

中国邮政集团有限公司云南省分公司

云南城投中民昆建科技有限公司

云南城投龙江房地产开发有限公司

云南港鑫实业有限公司

昆明滇池投资有限责任公司

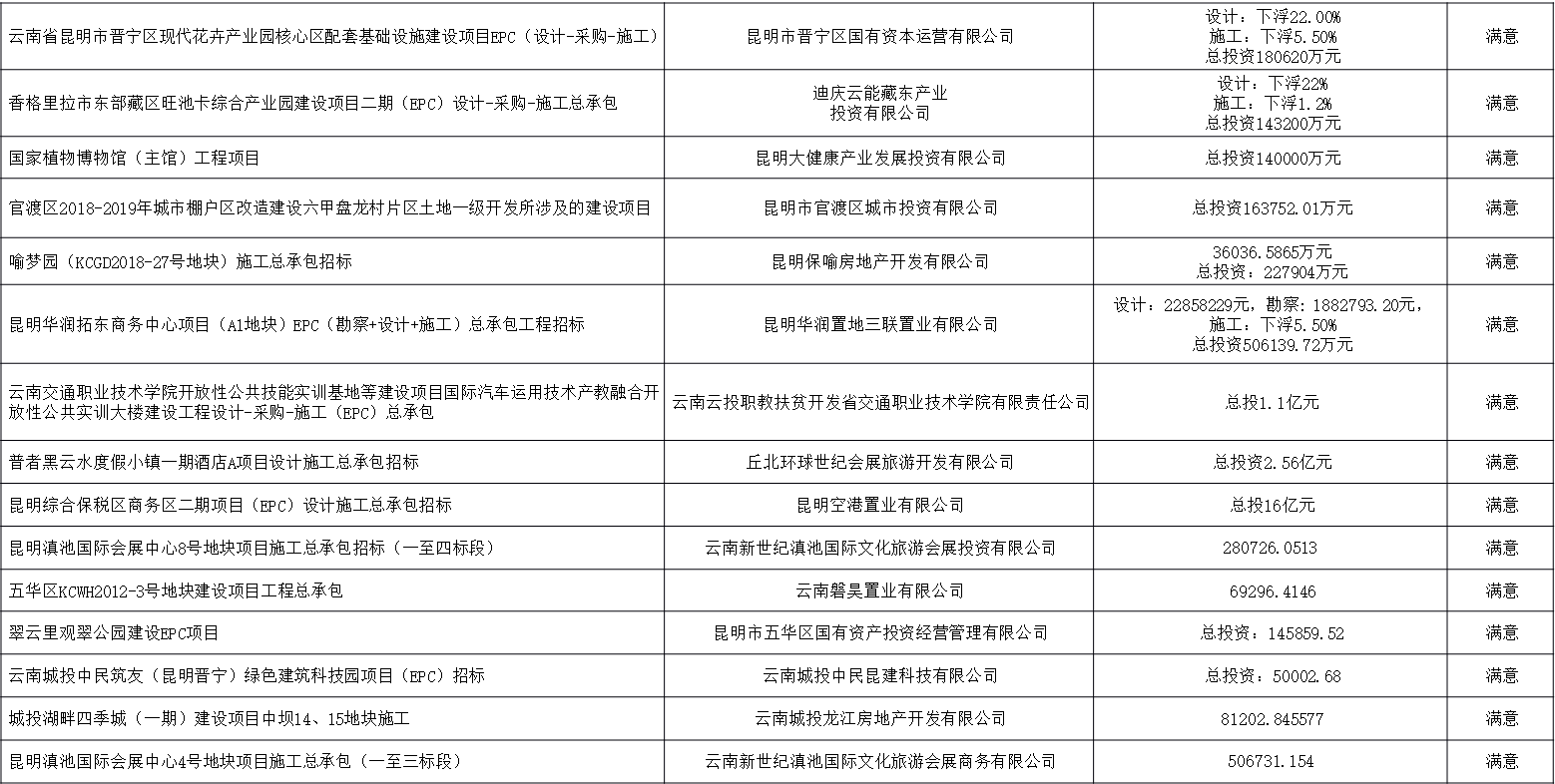
昆明市晋宁区国有资本运营有限公司

迪庆云能藏东产业投资有限公司

昆明大健康产业发展投资有限公司

昆明市官渡区城市投资有限公司

昆明保喻房地产开发有限公司

云南磐昊置业有限公司

昆明市五华区国有资产投资经营管理有限公司

云南城投中民昆建科技有限公司

云南城投龙江房地产开发有限公司

昆明华润置地三联置业有限公司

丘北环球世纪会展旅游开发有限公司

香格里拉市土地开发投资有限责任公司



典型案例:

1、罗泊河水库工程Ⅱ标段

    罗泊河水库为Ⅲ等中型工程,总库容 6330.80 万 m3。本次招标内容为罗泊河水库工程II标段枢纽工程及灌区输水工程 ,主要建设内容为: 1)罗泊河水库大坝及导截流工程;2)下游岸坡防护;3)库区防护工程;4)机电及金属结构采购、安装;5)砂石加工系统;6)杨家沟分干线;7)团山分干线;8)转龙分干线(布置有3条输水支线,分别是大双林支线、骂秧支线以及小箐沟支线);9)黑泥塘分干线。项目金额:31008.356971 万元  

2、云南省北教场体育训练基地运动员公寓及训练设施改造

    本项目主要对运动员公寓综合楼、小二楼公寓及枪弹周转库、射箭场、运动员食堂等生活训练设施进行改造,项目金额327.27万元

3、呈贡污水处理厂运营及污泥处置项目

    本项目污水处理厂运营及污泥处置工作,确保污水处理厂出水水质稳定达标、污泥全部无害化处置,项目金额469.755万元



其他企业项目节选